图片新闻
当前位置:首页>新闻中心>图片新闻> 正文

十二届市委第二轮巡视完成进驻

2022-11-21 点击:[]

根据市委统一部署,截至11月18日,承担十二届市委第二轮巡视任务的9个市委巡视组已全部进驻,将对教育系统26个党组织开展为期60天的常规巡视。

市委巡视组组长在巡视进驻动员会上指出,党的二十大后的首轮巡视聚焦我市教育系统及高校所属医院,充分体现了市委对教育和医疗卫生工作的高度重视,是坚持和加强党对教育工作及公立医院的全面领导、推进全面从严治党向纵深发展的重要举措,是加快建设教育强市、推动医疗卫生事业高质量发展的重要举措。市委巡视组将深入学习宣传贯彻党的二十大精神,全面贯彻习近平新时代中国特色社会主义思想和习近平总书记关于教育及健康中国建设的重要论述,全面贯彻巡视工作方针,坚持在“发挥政治巡视利剑作用,加强巡视整改和成果运用”上下功夫,以精准监督实效确保党的二十大精神和市第十二次党代会部署要求落地落实,为办好人民满意的教育、推进健康天津建设提供坚强政治保障。

市委巡视组组长强调,本轮巡视将紧扣教育系统及校属医院特点规律开展监督,重点检查落实党的理论路线方针政策和党中央关于教育、医疗卫生工作决策部署及市委工作要求情况,落实全面从严治党战略部署情况,落实新时代党的组织路线情况,落实巡视、审计等监督发现问题整改情况,充分发挥监督保障执行、促进完善发展作用,为坚决贯彻落实党的二十大精神、全面建设社会主义现代化大都市作出新的更大贡献。

被巡视党组织主要负责人表示,要以此次巡视为契机,掀起学习宣传贯彻党的二十大精神热潮,进一步提高政治站位,扛起政治责任,强化政治担当,以自我革命的勇气和同题共答的行动,积极支持配合市委巡视工作。要进一步提高政治判断力、政治领悟力、政治执行力,主动对标党中央决策部署和市委工作要求,坚持以巡促改、以巡促建、以巡促治,着力解决影响高质量发展的突出问题和深层次矛盾,以对党和人民事业高度负责的态度,扎实履职尽责,用实际行动坚定捍卫“两个确立”、坚决做到“两个维护”,为建设教育强市、推进健康天津建设贡献智慧和力量。

本轮巡视期间,将开展选人用人和机构编制纪律、落实意识形态工作责任制专项检查,对16所市属高校党委巡察工作进行指导督导,并同步组织开展高校马克思主义学院建设专项巡察。

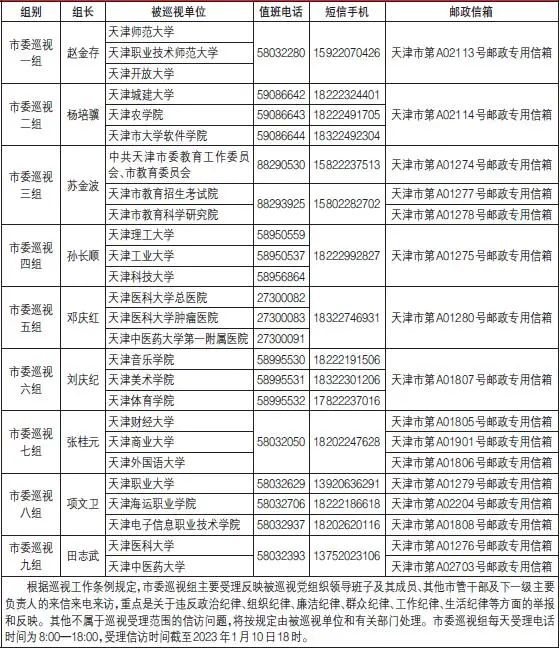
十二届市委第二轮巡视进驻信息向社会公布。

十二届市委第二轮巡视进驻信息公开一览表


来源:天津日报


上一条:乐赢娱乐注册 党委理论学习中心组开展“深入学习党的二十大精神,凝聚一起向未来的磅礴伟力”专题学习研讨
下一条:跨境电商学院成功举办第三届“海河工匠杯”技能大赛电子商务师竞赛

关闭